版权所有:永利集团·(304am-VIP认证)官方网站-登录入口沪公网安备:31009102000040
2023-08-15 350 文: 图: 编辑:朱新良
各学院、部门:
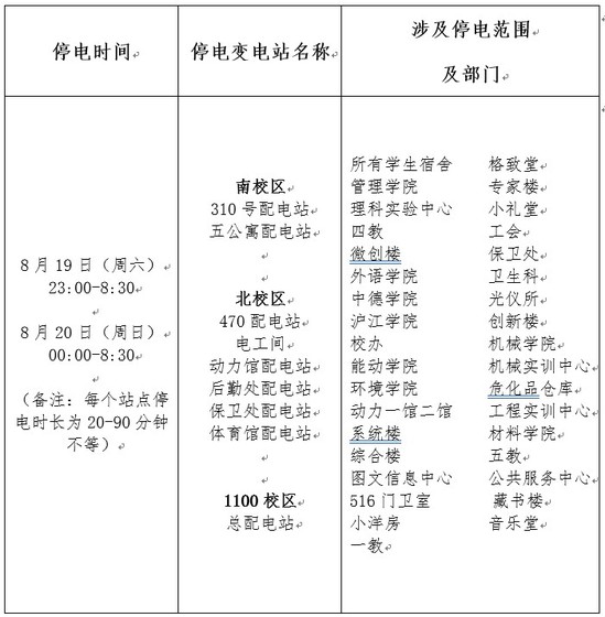
校内部分配电站需检测维护保养,期间会临时停电,请相关学院、部门做好停电准备,由此带来不便,敬请谅解。具体影响范围如下表:
后勤管理处
2023年8月14日